第三代半导体材料行业是我国重点鼓励发展的产业,是支撑经济社会发展和保障国家安全的战略性和基础性产业。为加快推进第三代半导体材料行业的发展,国家层面先后引发《重点新材料首批次应用示范指导目录(2019版)》、《国务院关于印发进一步鼓励软件产业和集成电路产业发展若干政策的通知》等鼓励性、支持性政策;而地方层面也积极响应,通过政策将实质性的人、财、物资源注入,推动着各地半导体材料产业的集聚和发展。
1、半导体材料的演进情况
第一代半导体材料是以硅(Si)、锗(Ge)为主,第二代半导体材料是以砷化镓(GaAs)、锑化铟(lnSb)为主。以碳化硅(SiC)、氮化镓(GaN)、氧化锌(ZnO)、金刚石、氮化铝(AIN)为代表的宽禁带半导体材料,被称为第三代半导体材料,目前发展较为成熟的是碳化硅(SiC)和氮化镓(GaN)。
与传统材料相比,第三代半导体材料更适合制造耐高温、耐高压、耐大电流的高频大功率器件,因此,其为基础制成的第三代半导体具备更宽的禁带宽度、更高的击穿电场、更高的导热频,以及更强的抗辐射能力等诸多优势,在高温、高频、强辐射等环境下被广泛应用。

2、国家层面政策汇总
第三代半导体材料行业是我国重点鼓励发展的产业,是支撑经济社会发展和保障国家安全的战略性和基础性产业。“十三五”时期以来,国家层面的政府部门发布了多项关于半导体行业、半导体材料行业的支持、引导政策,这些鼓励政策涉及减免企业税负、加大资金支持力度、建立产业研发技术体系等等:


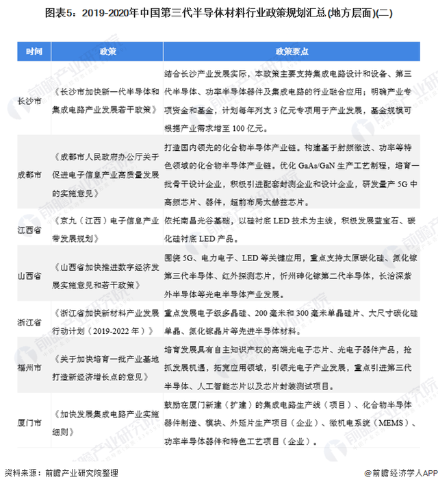
3、地方层面政策汇总
除了国家层面的支持政策外,我国地方各级政府也进一步支持第三代半导体产业的发展,支持的方面包括集群培育、科研奖励、人才培育以及项目招商等,各地通过政策将实质性的人、财、物资源注入,推动着各地产业集聚加速:


4、重点政策解读
——《重点新材料首批次应用示范指导目录(2019版)》
为进一步做好重点新材料首批次应用保险补偿试点工作,工信部于2019年12月发布的《重点新材料首批次应用示范指导目录(2019版)》(自2020年1月1日起施行),其中碳化硅、氮化镓和氮化铝材料均有入选《目录》,具体如下:

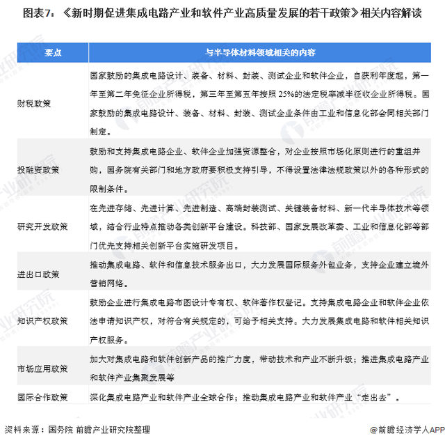
——《新时期促进集成电路产业和软件产业高质量发展的若干政策》
集成电路产业和软件产业是信息产业的核心,是引领新一轮科技革命和产业变革的关键力量。为进一步优化集成电路产业和软件产业发展环境,深化产业国际合作,提升产业创新能力和发展质量,国务院于2020年7月发布《新时期促进集成电路产业和软件产业高质量发展的若干政策》,《政策》在财税、投融资、研究开发、进出口、人才、知识产权、市场应用以及国际合作八个方面阐述了支持举措。其中与半导体材料相关的内容如下:

更多行业相关数据请参考前瞻产业研究院《中国第三代半导体材料行业市场前瞻与投资战略规划分析报告》,同时前瞻产业研究院还提供产业大数据、产业规划、产业申报、产业园区规划、产业招商引资等解决方案。

